会议简介
1、会议名称
2025中国艺术人类学国际学术研讨会
2、会议时间
2025年7月28日—2025年7月30日
3、会议地点
内蒙古师范大学 (内蒙古呼和浩特市赛罕区昭乌达路81号)
4、相关单位
(一)主办单位
中国艺术人类学学会、内蒙古师范大学
(二)承办单位
内蒙古师范大学民族学人类学学院、内蒙古师范大学设计学院、内蒙古师范大学铸牢中华民族共同体意识基地
(三)协办单位
民族艺术杂志社、东南大学中华民族视觉形象研究基地、内蒙古国际交流中心
5、会议联络组
学会秘书处:
王永健:15901026288
朱 阳:13718956445
内蒙古师范大学会务组:
齐宏超:15147162276
李丽坤:15326710859
闫静莉:13644715588
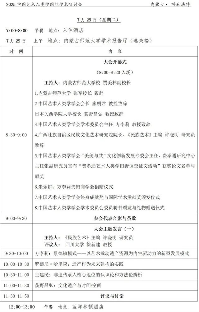
会议时间表
会议日程
郑重说明:
1. 因会议与会代表提交论文较多,部分参会学者未能安排小组发言,请各组评议人在汇报总结时将该部分论文纳入评议视野。
2. 未安排小组发言的学者,可自由选择跟组听会,参与讨论环节。
3. 主题发言或分组讨论如有 PPT 等影像资料,请务必提前请现场会务人员拷贝在演讲专用电脑上。
4.请大家严格控制发言时间。
5.会务繁杂,人手、时间有限,若有错误和疏漏,还请诸位代表谅解。
温馨提示


















